Toggle Relay : Amazon Com Latching Relay Momentary To Toggle Bi Stable Single Coil Din 934759 Computers Accessories / Toggle relays if you need to switch loads on or off such as e.g.. Single shot time delay relays are offered by littelfuse. The circuit toggles a relay when button s1 is pressed. Working lights via a button, you can use nano iccs toggle relays. On a subsequent momentary closure will unlatch the relay off reset the toggle relay by removing power from terminal a1 or a2 note: Compatible with 12, 24, 36 or 48 volt dc

Maybe with 3, but i'd prefer to keep the item count and the size down. It has been designed for 12 or 24v dc operation and has a double pole relay rated at 8a at 240v ac. Both have a similar function, but tasmota distinguishes between a button and a switch in other ways. You may use a trigger switch using ports b and c per diagram. The diode is needed to stop the voltage (sometimes more then 4 times when the current is stopped from the coil) coming back from the coil of the relay.

Single Coil Latching Relay Smart Switch Toggle
Single Coil Latching Relay Smart Switch Toggle from rollertrol.com
There are a few kinds of toggle switches. When the switch is on, the relay is on. Not compatible with aims power's inverter chargers. If you have ever had trouble finding a latching relay that is toggled on/off by a momentary switch, here is a great solution. Switching two relays at one time is like flipping 2 switches at once….with the same result. You may use a trigger switch using ports b and c per diagram. Browse our selection of time delay relays to find the right product for your project. Activated by a trigger which can be a positive or negative voltage applied or removed from the t terminal.

Compatible with 12, 24, 36 or 48 volt dc

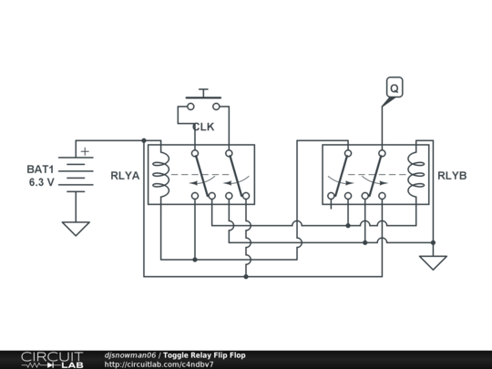
But i've never been able to work out a solution with 2 relays, even dpdt types. With the step switching relay a consumer can be switched via a button. With the step switching relay a load can be switched via a button. Find this and other arduino tutorials on arduinogetstarted.com. On a subsequent momentary closure will unlatch the relay off reset the toggle relay by removing power from terminal a1 or a2 note: Each relay activation will cause the light to toggle. The circuit toggles a relay when button s1 is pressed. Since 1946 ise has been supplying timers, counters and controls to industry. When output pin 3 is high then capacitor c1 is charged and when it's low capacitor is discharged. The tog­gle relay is used to switch loads on and off via push­but­ton op­er­a­tion. Switching two relays at one time is like flipping 2 switches at once….with the same result. A switch (more precisely a latching or toggle switch), when activated by the user, remains in that state until activated again. The latch module is also suitable for remote control operations.

Switching two relays at one time is like flipping 2 switches at once….with the same result. I strive to keep my circuits simple with little or no integration (555's, transistors, etc). Pins 6 and 2 of 555 timer are at half power voltage. When output pin 3 is high then capacitor c1 is charged and when it's low capacitor is discharged. Single shot time delay relays are offered by littelfuse.

Can Latching Relay Make The Switch If The Coil Is Powered By Either Of Its Switching Circuits Electrical Engineering Stack Exchange
Can Latching Relay Make The Switch If The Coil Is Powered By Either Of Its Switching Circuits Electrical Engineering Stack Exchange from i.stack.imgur.com
Activated by a trigger which can be a positive or negative voltage applied or removed from the t terminal. The name of the switch. They are electromechanical devices designed to control and protect the system. The circuit is shown active or on mode. You may use a trigger switch using ports b and c per diagram. Operation of this circuit is simple. The relay sends different types of electrical signals. Get it as soon as wed, jan 13.

The tog­gle relay is used to switch loads on and off via push­but­ton op­er­a­tion.

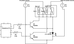
There must be no voltage on the relay output. In a toggle switch, you have a lever that you go to the one side or to the next to make the current flow to the one side or to other, or to not flow by any means. When voltage is supplied to the coil, small current passes through the coil, resulting in a larger amount of current passing through the contacts to control the electrical load. On a subsequent momentary closure will unlatch the relay off reset the toggle relay by removing power from terminal a1 or a2 note: Report on states as off and vice versa.defaults to false. This sample is particularly useful since you can replace one relay (as shown in the diagram) with a physical light switch. In this tutorial, we are going to learn how to toggle relay each time button is pressed. The circuit can also be utilize in many electronic projects to actuate or deactivate the relay switch on single pulse. I am not sure which plc you may be using but if i managed to mangle that explanation, repost or email me. Contacts, and can therefore be used with a wide variety of control applications. Working lights via a button, you can use nano iccs toggle relays. If a positive/negative impulse is applied to terminal 15, the relay switches and holds itself. Activated by a trigger which can be a positive or negative voltage applied or removed from the t terminal.

The name of the switch. With the step switching relay a load can be switched via a button. The relay permits a small amount of electrical current to control high current loads. Get it as soon as wed, jan 13. Relays are 200 ohms above ground and at one point are referenced to positive that turns them off.

Arduino Button Toggle Relay Arduino Tutorial
Arduino Button Toggle Relay Arduino Tutorial from arduinogetstarted.com
Both have a similar function, but tasmota distinguishes between a button and a switch in other ways. The rbr1224 is snap track mountable. With the step switching relay a consumer can be switched via a button. The toggle relay is used to switch loads on and off via pushbutton operation. The relay permits a small amount of electrical current to control high current loads. Report on states as off and vice versa.defaults to false. Description the latched/toggle relay kit is a relay module with a difference! Learn how to use button to control relay, button triggers light, how relay works, how to connect relay to arduino.

The name of the switch.

If you have ever had trouble finding a latching relay that is toggled on/off by a momentary switch, here is a great solution. Each relay activation will cause the light to toggle. The circuit toggles a relay when button s1 is pressed. Single shot time delay relays are offered by littelfuse. A switch (more precisely a latching or toggle switch), when activated by the user, remains in that state until activated again. I designed this relay circuit to function as a dpdt toggle which is controlled by a momentary switch. Learn more about buttons and switches in this video. The aims power ignition/toggle relay switch allows an inverter to be powered using the vehicle's ignition or any trigger switch. The rbr1224 is snap track mountable. Learn how to use button to control relay, button triggers light, how relay works, how to connect relay to arduino. The main purpose of the relay is switching and controlling power source. It has been designed for 12 or 24v dc operation and has a double pole relay rated at 8a at 240v ac. In a toggle switch, you have a lever that you go to the one side or to the next to make the current flow to the one side or to other, or to not flow by any means.

By